XGBoost 中的基本 SHAP 交互值示例

本笔记本展示了如何计算非常简单函数的 SHAP 交互值。我们从一个简单的线性函数开始,然后添加一个交互项,以查看它如何改变 SHAP 值和 SHAP 交互值。

[1]:
import numpy as np
import xgboost
from sklearn.linear_model import LinearRegression

import shap

解释没有交互作用的线性函数

模拟一些二元数据和一个具有交互项的线性结果。

请注意,我们使 X 中的特征完全相互独立,以便轻松求解精确的 SHAP 值。

[2]:
N = 2_000
X = np.zeros((N, 5))

X[:1_000, 0] = 1

X[:500, 1] = 1
X[1_000:1_500, 1] = 1

X[:250, 2] = 1
X[500:750, 2] = 1
X[1_000:1_250, 2] = 1
X[1_500:1_750, 2] = 1

# mean-center the data
X[:, 0:3] -= 0.5

y = 2 * X[:, 0] - 3 * X[:, 1]

我们看到变量确实是独立的

[3]:
np.cov(X.T)
[3]:
array([[0.25012506, 0.        , 0.        , 0.        , 0.        ],
       [0.        , 0.25012506, 0.        , 0.        , 0.        ],
       [0.        , 0.        , 0.25012506, 0.        , 0.        ],
       [0.        , 0.        , 0.        , 0.        , 0.        ],
       [0.        , 0.        , 0.        , 0.        , 0.        ]])

并且均值中心化。

[4]:
X.mean(axis=0)
[4]:
array([0., 0., 0., 0., 0.])
[5]:
# train a model with single tree
Xd = xgboost.DMatrix(X, label=y)
model = xgboost.train({"eta": 1, "max_depth": 3, "base_score": 0, "lambda": 0}, Xd, 1)

print("Model error =", np.linalg.norm(y - model.predict(Xd)))
print(model.get_dump(with_stats=True)[0])
Model error = 0.0
0:[f1<0] yes=1,no=2,missing=1,gain=4500,cover=2000
        1:[f0<0] yes=3,no=4,missing=3,gain=1000,cover=1000
                3:leaf=0.5,cover=500
                4:leaf=2.5,cover=500
        2:[f0<0] yes=5,no=6,missing=5,gain=1000,cover=1000
                5:leaf=-2.5,cover=500
                6:leaf=-0.5,cover=500

SHAP 值

[6]:
pred = model.predict(Xd, output_margin=True)

explainer = shap.TreeExplainer(model)
explanation = explainer(Xd)

shap_values = explanation.values
# make sure the SHAP values add up to marginal predictions
np.abs(shap_values.sum(axis=1) + explanation.base_values - pred).max()
[6]:
0.0

如果我们构建一个 蜜蜂图,我们看到只有特征 0 和 1 对输出有任何影响,并且它们的影响只有两种可能的幅度(分别为 1/-1 和 1.5/-1.5)。

[7]:
shap.plots.beeswarm(explanation)
../../../_images/example_notebooks_tabular_examples_tree_based_models_Basic_SHAP_Interaction_Value_Example_in_XGBoost_12_0.png

训练线性模型

[8]:
lr = LinearRegression()
lr.fit(X, y)
lr_pred = lr.predict(X)
lr.coef_.round(2)
[8]:
array([ 2., -3., -0.,  0.,  0.])

确保计算出的 SHAP 值与真实 SHAP 值匹配(我们可以直接为任何线性回归计算真实 SHAP 值)

[9]:
main_effect_shap_values = lr.coef_ * (X - X.mean(0))
np.linalg.norm(shap_values - main_effect_shap_values)
[9]:
1.6542433490447965e-13

SHAP 交互值

请注意,当不存在交互作用时,SHAP 交互值只是一个对角矩阵,对角线上是 SHAP 值。

[10]:
shap_interaction_values = explainer.shap_interaction_values(Xd)
shap_interaction_values[0]
[10]:
array([[ 1. ,  0. ,  0. ,  0. ,  0. ],
       [ 0. , -1.5,  0. ,  0. ,  0. ],
       [ 0. ,  0. ,  0. ,  0. ,  0. ],
       [ 0. ,  0. ,  0. ,  0. ,  0. ],
       [ 0. ,  0. ,  0. ,  0. ,  0. ]], dtype=float32)

让我们确保 SHAP 交互值之和等于边际预测

[11]:
np.abs(shap_interaction_values.sum((1, 2)) + explainer.expected_value - pred).max()
[11]:
0.0

并确保来自 SHAP 交互值的主效应与来自线性模型的主效应匹配

[12]:
total = 0
for i in range(N):
    for j in range(5):
        total += np.abs(shap_interaction_values[i, j, j] - main_effect_shap_values[i, j])
total
[12]:
1.0533118387982904e-11

解释具有一个交互作用的线性模型

模拟一些二元数据和一个具有交互项的线性结果。

请注意,我们使 X 中的特征完全相互独立,以便轻松求解精确的 SHAP 值。

[13]:
N = 2_000
X = np.zeros((N, 5))
X[:1_000, 0] = 1

X[:500, 1] = 1
X[1_000:1_500, 1] = 1

X[:250, 2] = 1
X[500:750, 2] = 1
X[1_000:1_250, 2] = 1
X[1_500:1_750, 2] = 1

X[:125, 3] = 1
X[250:375, 3] = 1
X[500:625, 3] = 1
X[750:875, 3] = 1
X[1_000:1_125, 3] = 1
X[1_250:1_375, 3] = 1
X[1_500:1_625, 3] = 1
X[1_750:1_875, 3] = 1

# we can't exactly mean center the data or XGBoost has trouble finding the splits
X[:, :4] -= 0.4999

# interaction of features is implemented as the multiplication of the features. Note that any other function of the
#  features would also work, but is harder to interpret (e.g. sin(x1*x2)).
y = 2 * X[:, 0] - 3 * X[:, 1] + 2 * X[:, 1] * X[:, 2]
[14]:
X.mean(axis=0)
[14]:
array([1.e-04, 1.e-04, 1.e-04, 1.e-04, 0.e+00])
[15]:
# train a model with single tree
Xd = xgboost.DMatrix(X, label=y)
model = xgboost.train({"eta": 1, "max_depth": 4, "base_score": 0, "lambda": 0}, Xd, 1)
print("Model error =", np.linalg.norm(y - model.predict(Xd)))
print(model.get_dump(with_stats=True)[0])
Model error = 1.7365037830677591e-06
0:[f1<0.000100001693] yes=1,no=2,missing=1,gain=4499.3999,cover=2000
        1:[f0<0.000100001693] yes=3,no=4,missing=3,gain=1000.00024,cover=1000
                3:[f2<0.000100001693] yes=7,no=8,missing=7,gain=124.950005,cover=500
                        7:leaf=0.99970001,cover=250
                        8:leaf=-9.99800031e-05,cover=250
                4:[f2<0.000100001693] yes=9,no=10,missing=9,gain=124.950195,cover=500
                        9:leaf=2.99970007,cover=250
                        10:leaf=1.99989998,cover=250
        2:[f0<0.000100001693] yes=5,no=6,missing=5,gain=999.999756,cover=1000
                5:[f2<0.000100001693] yes=11,no=12,missing=11,gain=125.050049,cover=500
                        11:leaf=-3.0000999,cover=250
                        12:leaf=-1.99989998,cover=250
                6:[f2<0.000100001693] yes=13,no=14,missing=13,gain=125.050018,cover=500
                        13:leaf=-1.00010002,cover=250
                        14:leaf=0.000100019999,cover=250

SHAP 值

[16]:
pred = model.predict(Xd, output_margin=True)

explainer = shap.TreeExplainer(model)
explanation = explainer(Xd)

shap_values = explanation.values
# make sure the SHAP values add up to marginal predictions
np.abs(shap_values.sum(axis=1) + explanation.base_values - pred).max()
[16]:
4.7683716e-07

如果我们构建一个 蜜蜂图,我们看到现在只有特征 3 和 4 不重要,并且由于交互作用,特征 1 可以有四种可能的效果大小。

[17]:
shap.plots.beeswarm(explanation)
../../../_images/example_notebooks_tabular_examples_tree_based_models_Basic_SHAP_Interaction_Value_Example_in_XGBoost_30_0.png

训练线性模型

[18]:
lr = LinearRegression()
lr.fit(X, y)
lr_pred = lr.predict(X)
lr.coef_.round(2)
[18]:
array([ 2., -3.,  0., -0.,  0.])

请注意,SHAP 值不再与主效应匹配,因为它们现在包括交互效应。

[19]:
main_effect_shap_values = lr.coef_ * (X - X.mean(0))
np.linalg.norm(shap_values - main_effect_shap_values)
[19]:
15.811387829626835

SHAP 交互值

SHAP 交互贡献显示在非对角线上

[20]:
shap_interaction_values = explainer.shap_interaction_values(Xd)
shap_interaction_values[0].round(2)
[20]:
array([[ 1.  ,  0.  ,  0.  ,  0.  ,  0.  ],
       [ 0.  , -1.5 ,  0.25,  0.  ,  0.  ],
       [ 0.  ,  0.25,  0.  ,  0.  ,  0.  ],
       [ 0.  ,  0.  ,  0.  ,  0.  ,  0.  ],
       [ 0.  ,  0.  ,  0.  ,  0.  ,  0.  ]], dtype=float32)

确保 SHAP 交互值之和等于边际预测

[21]:
np.abs(shap_interaction_values.sum((1, 2)) + explainer.expected_value - pred).max()
[21]:
4.7683716e-07

虽然当存在交互作用时,主效应不再与 SHAP 值匹配,但它们确实与 SHAP 交互值矩阵对角线上的主效应(来自线性模型)匹配。

[22]:
total = 0
for i in range(N):
    for j in range(5):
        total += np.abs(shap_interaction_values[i, j, j] - main_effect_shap_values[i, j])
total
[22]:
0.0005347490392160024
[23]:
shap.dependence_plot(0, shap_values, X)
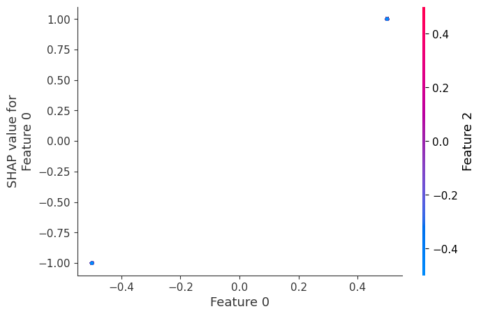
../../../_images/example_notebooks_tabular_examples_tree_based_models_Basic_SHAP_Interaction_Value_Example_in_XGBoost_42_0.png

如果我们为特征 0 构建一个依赖图,我们看到它只取两个值,并且这些值完全依赖于特征的值。因此,它们位于一条直线上(特征 0 的值完全决定了它的效果,因为它与其他特征没有交互作用)。

相反,如果我们为特征 2 构建一个依赖图,我们看到它取 4 个可能的值,并且它们并非完全由特征 2 的值决定。相反,它们还取决于特征 3 的值。依赖图中的这种垂直离散表示非线性交互作用的影响。

[24]:
shap.dependence_plot(2, shap_values, X)
invalid value encountered in divide
invalid value encountered in divide
../../../_images/example_notebooks_tabular_examples_tree_based_models_Basic_SHAP_Interaction_Value_Example_in_XGBoost_45_1.png